Zijn jouw processen al helemaal spic & span?
De opgave lijkt zo simpel. Zorg dat al je processen altijd op orde zijn. Of zorg in ieder geval dat je altijd een logische verklaring en een goed verhaal hebt waarom je (tijdelijk) ‘out of control’ bent. Dat lijkt makkelijker gezegd dan gedaan. Processen inrichten en een procesarchitectuur bouwen vraagt om een andere manier van denken in de hele organisatie, van de ceo tot en met de callcentermedewerker. In deze whitepaper ontdek je de kracht van het procesdenken. Heldere definities zijn hierbij onmisbaar. Download deze whitepaper hier.
Wat is het nut van een procesarchitectuur?
Als de procesarchitectuur (of: processtructuur) in een bedrijf of instelling niet op orde is, dan komt dat vroeg of laat vanzelf als een boemerang terug. Klanten gaan klagen in consumentenprogramma’s over hun hypotheekverstrekker, telecom- of energieprovider, pakketjesbezorger of leverancier van zonnepanelen. Of ze stellen de lange reparatietijden van hun elektrische fiets, computer of Tesla aan de kaak. Tegelijkertijd proberen consumenten hun gram te halen op social media, waar ze het bedrijf of de overheidsdienst aan de schandpaal nagelen. De afdeling klantenservice en de social media teams maken dan inmiddels al overuren. Zorg daarom voor een logische verklaring waarom je (tijdelijk) niet in control bent en communiceer deze helder.
Een procesarchitectuur bouwen vraagt om een andere manier van denken in de hele organisatie
Je kunt je natuurlijk afvragen waar een procesarchitectuur eigenlijk voor nodig is. Wat is het praktische nut? Duidelijk is dat procesarchitectuur een rol speelt bij het inrichten van organisaties binnen het kader van de missie, strategie en doelen van de organisatie. Maar dat is redelijk vaag. Het nut van een heldere procesarchitectuur wordt in deze whitepaper aangetoond aan de hand van drie observaties uit de praktijk. Deze unieke whitepaper, geschreven door dr. Ko Achterberg, bestaat uit 24 pagina’s en bevat een aantal heldere illustraties. Direct downloaden.
Holistische benadering
De auteur van deze whitepaper beschrijft welke factoren in de procesinrichting van cruciaal belang zijn om in te kunnen en spelen op zowel externe ontwikkelingen als interne knelpunten. De voorgestelde holistische aanpak leidt uiteindelijk tot kortere doorlooptijden, kwaliteitsverbeteringen, grotere doelmatigheid en hogere succesratio’s bij de introductie van nieuwe producten en diensten. Maar ook tot heldere informatievoorziening en beter gestructureerde acties op basis van een totaalbeeld van een intelligente, procesgedreven organisatie.
Over de auteur: dr. Ko Achterberg
Ko Achterberg is docent en organisatieadviseur bij Passionned Group. Hij schrijft daarnaast boeken waaronder het bekende managementboek ‘Grip op processen in organisaties’. Daar is inmiddels al een 2e druk van verschenen. Ko is ook verbonden als hoogleraar aan de VU en doceert aan de Erasmus Universiteit Rotterdam. Voor hem is werk verbonden met zelfverwerkelijking en een levenslang leerproces dat helpt bezieling te vinden in je werk en leven.
Inleiding
Als de procesarchitectuur in een bedrijf of instelling niet op orde is, dan komt dat vroeg of laat vanzelf als een boemerang terug. Klanten klagen in consumentenprogramma’s dan over hun hypotheekverstrekker, telecomprovider, pakketjesbezorger of leverancier van zonnepanelen. Of ze stellen de lange reparatietijden van hun elektrische fiets, computer of Tesla aan de kaak. Tegelijkertijd proberen consumenten hun gram te halen op social media, waar ze het bedrijf of de overheidsdienst aan de schandpaal nagelen. De afdeling klantenservice maakt inmiddels overuren.
De oplossing lijkt zo simpel: zorg dat alle processen in de organisatie te allen tijde op orde zijn. Of zorg in ieder geval dat je altijd een logische verklaring en een goed verhaal hebt waarom je (tijdelijk) ‘out of control’ bent. Dat lijkt makkelijker gezegd dan gedaan. Processen samenstellen en procesarchitecturen bouwen vragen om een andere manier van denken. In deze whitepaper ontdekken we de kracht van het procesdenken. Heldere definities zijn hierbij onmisbaar.
Een procesarchitectuur bouwen vraagt om een andere manier van denken in de hele organisatie
Je kunt je natuurlijk afvragen waar procesarchitectuur eigenlijk voor nodig is. Wat is het praktische nut? Duidelijk is dat procesarchitectuur een rol speelt bij het inrichten van organisaties binnen het kader van de missie, strategie en doelen van de organisatie. Maar dat is redelijk vaag. We kunnen het nut van een heldere procesarchitectuur nader preciseren aan de hand van drie belangrijke observaties uit de praktijk:
- De kwaliteit van de procesarchitectuur bepaalt, naast factoren zoals strategie en leiderschap, in hoge mate de prestaties van een organisatie. Een voorwaarde voor een goede procesarchitectuur is een goed ontwerp, of dat nu door betrokkenen het ontwerp van de ‘procesarchitectuur’ is genoemd of niet. Daarbij sluiten we de inrichting van de organisatie aan op de te leveren producten en diensten en de eisen die daaraan worden gesteld. We houden hierbij ook rekening met andere strategie-elementen, beleid en toekomstige veranderingen.
- Het ontwerp van de procesarchitectuur is een stuurinstrument bij het bepalen en realiseren van de benodigde veranderingen in de organisatie. Het helpt verantwoordelijke managers om consistente keuzes te maken en te vertalen in een passende inrichting bij programmasturing en de afbakening van projecten. Maar ook bij beleidsplanning en de ontwikkeling van specifieke aspecten in de organisatie, zoals het functiegebouw, de huisvesting en het dienstenaanbod.
- Een procesarchitectuur helpt je om meester te worden over ontwikkelingen. Je krijgt een beter overzicht van de consequenties daarvan voor jouw organisatie. Een procesarchitectuur biedt oplossingen doordat zij een scharnier vormt tussen denken en doen. En daarmee leg je de koppeling tussen de geformuleerde strategie en de concrete bedrijfsprocessen waarmee je je strategie realiseert. Door integraal naar processen te kijken, ontstaat een samenhangende ‘inrichting’.
Een ontwerp van de procesarchitectuur vormt een scharnier tussen denken en doen
Deze whitepaper beschrijft welke factoren in de procesinrichting van cruciaal belang zijn om zowel op externe ontwikkelingen in te kunnen spelen als wel om de organisatie te kunnen verbeteren. De voorgestelde aanpak leidt tot kortere doorlooptijden, kwaliteitsverbeteringen, grotere doelmatigheid en hogere succesratio’s bij de introductie van nieuwe producten en diensten. Maar ook tot heldere informatievoorziening en beter gestructureerde acties op basis van een totaalbeeld van een intelligente, procesgedreven organisatie.
De intelligente, datagedreven organisatie

Organisaties die vanuit het procesdenken willen doorgroeien naar een intelligente, datagedreven organisatie leggen een mooie, maar lange en lastige route af. Om een intelligente organisatie te worden, dien je als ondernemer in ieder geval de processen en de procesarchitectuur regelmatig op externe ontwikkelingen af te stemmen. Deze afstemming heeft directe impact op de wendbaarheid (agility) van een organisatie en dient onderdeel te zijn van het continue proces van verbeteren en innoveren via procesdenken (zie figuur 1). Relevante vragen in dit verband zijn onder meer:
- Allround vision: heeft de organisatie een allround vision en is deze sensitief? Weet het management wat er speelt in de externe en interne omgeving, in de maatschappij, bij de concurrentie en in de organisatie zelf?
- Analytics: hoe groot is de analytische capaciteit? Hoe diep gaat deze? Wordt data uit verschillende gestructureerde en ongestructureerde bronnen consequent door managers en businessanalisten geanalyseerd?
- Agility: is de organisatie agile, dat wil zeggen wendbaar en adaptief? Kunnen managers snel beslissingen nemen en reageert de organisatie op tijd en adequaat op veranderingen in de markt? Kan zij in een rap tempo nieuwe producten en diensten ontwikkelen, aanbieden en ook nog vlekkeloos leveren?
- In hoeverre omarmt de organisatie het concept van continu verbeteren op basis van de PDCA-verbetermethodiek? Is er naast de automatische piloot ook voldoende ruimte voor het bijsturen van automatische processen (opnieuw inrichten)?
Figuur 1: De vier sleutelconcepten van de intelligente organisatie
Passionned Academy organiseert een 3-daagse Masterclass Procesmanagement, onder leiding van Ko Achterberg. In drie intensieve dagen komen alle elementen die nodig zijn voor succesvolle procesverbetering en wendbare intelligente organisaties aan de orde. Mensen die onze driedaagse opleiding hebben afgerond, zijn bij uitstek geschikt om in hun procestraject de juiste stappen te zetten.
Hoe kom je tot een procesarchitectuur?
In mijn jarenlange carrière als procesconsultant is mij vaak gebleken dat er opeens een schrijnend gebrek aan denkkracht optreedt als we de strategie van een organisatie dienen door te vertalen naar een effectieve inrichting van de bedrijfsvoering. Oftewel: een bedrijfsvoering die de realisatie van de gekozen strategie en doelen ondersteunt.
Managers rollen een strategie vaak met veel tamtam uit in de organisatie en verwachten daarna dat de organisatie zich als een ‘homo ex machina’ zal gaan gedragen volgens de wensbeelden van het topmanagement. Niets is minder waar! Vaak ontstaan gevoelens van onzekerheid, twijfel en onrust, die er juist toe leiden dat mensen zich terugtrekken in hun schulp en vertrouwen op hun bestaande mechanismen. Dit terwijl de huidige tijdgeest juist aanpassing, vernieuwing en nieuw elan eist van mensen. Wellicht herken je deze symptomen uit eigen ervaring of uit verhalen van collega’s. Deze constatering roept waarschijnlijk direct ook een praktische vraag op: hoe moet het dan wel? Welke denkkracht wordt dan gevraagd om een gekozen strategie om te zetten in een daarbij passende inrichting van de bedrijfsvoering? We zullen in deze paragraaf hier kort op ingaan.
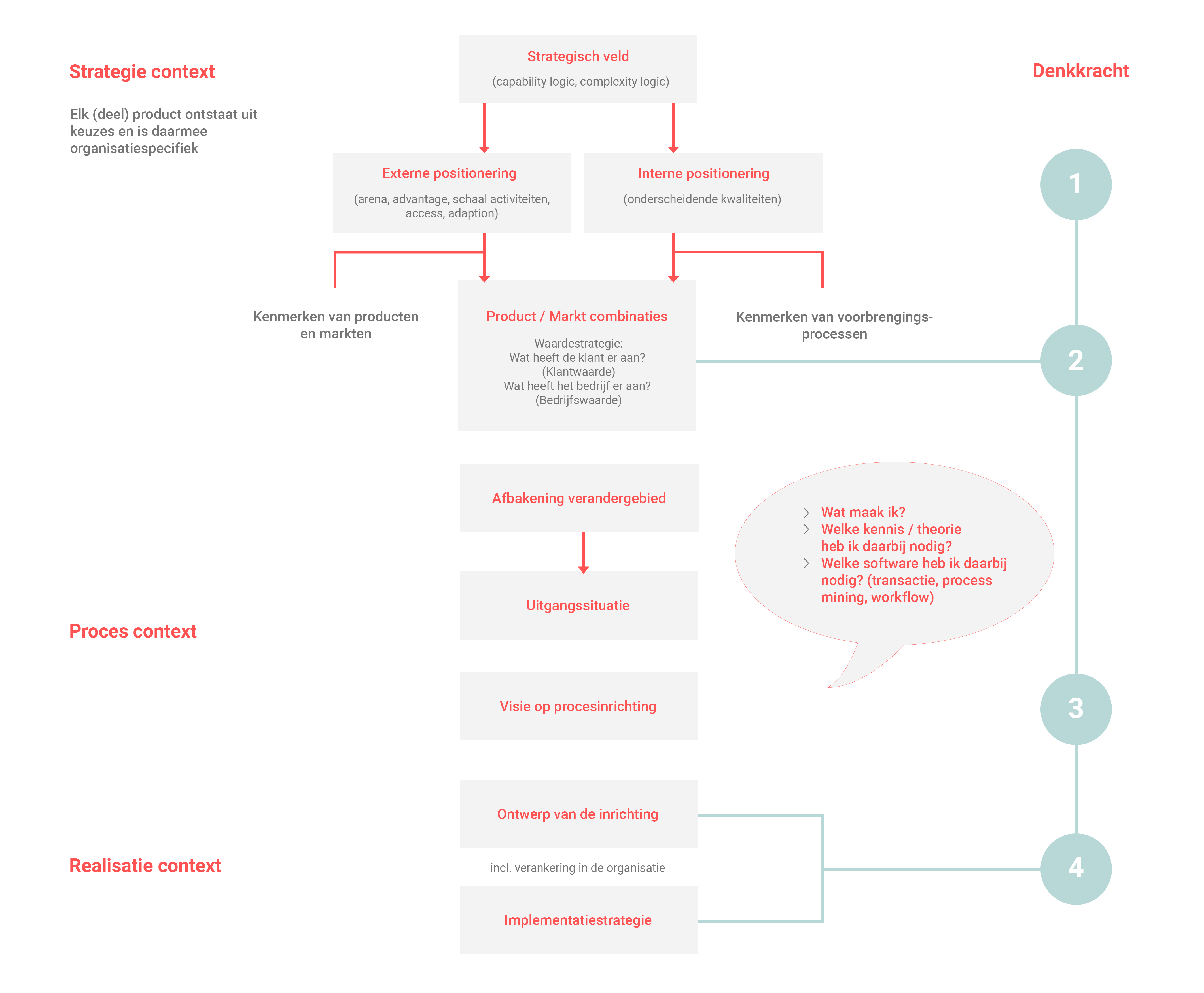
Het gaat er om het kernprobleem (hoe stem je strategie en inrichting van de bedrijfsvoering effectief en efficiënt op elkaar af?) te ontrafelen in logisch opeenvolgende denkstappen die leiden tot een visie op de bedrijfsinrichting (zie figuur 2). Pas vanuit die visie is het daarna zinnig geïdentificeerde processen verder te ontwerpen, in te richten en te optimaliseren.
Een deel van die denkstappen leidt via de praktische vertaling van theoretische concepten in een creatief proces tot een visieschets. Een ander deel is gestructureerder van aard en volgt een strakkere logische opbouw. We gaan er hieronder nader op in:
- Stap 1: Definieer de strategie
- Stap 2: Kies de waardediscipline waarin je je product-marktcombinaties (PMC’s) wilt positioneren
- Stap 3: Identificeer de onderscheidende kwaliteiten waarmee je je in de gekozen marktsegmenten wilt onderscheiden van je concurrenten
- Stap 4: Exploreer de kenmerken van de orderstromen van de gekozen product-marktcombinaties
Figuur 2: Visie op de bedrijfsinrichting
Als je deze stappen keurig hebt doorlopen, heb je de belangrijkste ingrediënten in handen waarmee je als een meesterkok jouw topgerecht (jouw visie op de bedrijfsinrichting) kunt gaan bereiden. De volgende twee aandachtspunten zijn hierbij nog wel van belang:
- Realiseer je dat het doorlopen van deze denkstappen vraagt om gebruik te maken van achterliggende theoretische concepten over strategisch management, productie- en logistiek management, arbeidsorganisatie en IT.
- Definieer een ‘procestaal’ waarin je je organisatiebreed uitdrukt. Dit is noodzakelijk voor de bevordering van heldere communicatie en naadloze informatieoverdracht zonder ruis. Die procestaal betreft onder meer de volgende kernprocesbegrippen: waardeketen, bedrijfsprocesmodel, contextdiagram, decompositieniveau, use cases, modules, informatiesystemen en coördinatie van activiteiten.
Praktijkvoorbeeld 1: de procesarchitectuur van een touroperator
Na de beschrijving van bovenstaande denkstappen en theoretische concepten is het de hoogste tijd voor een praktijkvoorbeeld om een en ander concreet te maken. Het praktijkvoorbeeld (zie figuur 3 en 4) heeft betrekking op het stapsgewijs bedenken en ontwikkelen van een visie op de bedrijfsinrichting.

Figuur 3: Visieschets van de touroperator
Uitgangssituatie
Een bekende touroperator heeft het boek De intelligente, datagedreven organisatie gelezen en signaleert tijdig op basis van goed afgestelde sensoren dat de reisbranche op drift is geraakt. De traditionele reiswereld dreigt links en rechts te worden ingehaald door zowel binnen- als buitenlandse online reisbureaus. De touroperator neemt een drastisch besluit. De complete strategie en bedrijfsinrichting gaan op de schop. Er zal een nieuw Proces Architectuur Raamwerk worden ontworpen en een visie op procesinrichting worden ontwikkeld.
Strategie
Met behulp van een strategiekaart denken directie en medewerkers na over de missie en vervolgens visualiseren zij de strategie. Het waardeketendenken doet zijn intrede (wat heeft de klant eraan en hoe verdient het bedrijf er aan?) en op basis van het 5A-model (Arena, Advantage, Access, Activities, Adapt) zet de touroperator de hoofdlijnen uit. Basale vragen in dit verband zijn: wat maak ik, welke kennis en theorie heb ik daarbij nodig en welke softwaresystemen (transactioneel, process mining en workflow management) kunnen mij daarbij ondersteunen?
Onderscheidende kwaliteiten
De touroperator gaat vervolgens op zoek naar de balans tussen externe positionering en onderscheidende kwaliteiten van het bedrijf. Op basis hiervan stelt de touroperator product-marktcombinaties vast die zij vervolgens als heterogeen, semi-heterogeen en turbulent bestempelt. Zo onderscheidt de touroperator voortaan verschillende doelgroepen (jongeren, senioren en volwassenen van 25 tot 40 jaar) met verschillende orderstroomkenmerken (complexiteit, voorspelbaarheid en omvang) en verschillende productiestraten (functionele structuur of job shop, ontkoppelde lijnstructuur met buffers en ad-hocstructuren).
Kantoren krijgen de beschikking over een intranet voor kennismanagement en videoconferencingfaciliteiten voor efficiënte interactie met (potentiële) klanten. De touroperator hanteert voortaan een aantal belangrijke ontwerpprincipes. Zo koos hij voor drie typen reizen: pakketreizen, maatwerkreizen en lastminutereizen en twee verkoopkanalen (internet en kantorennet).
De afhandeling van de internetaanvragen geschiedt voortaan geheel centraal en volledig geautomatiseerd. Er zijn ad-hoc projectgroepen geformeerd met specialisten voor het maatwerk. Het informeren, offreren en boeken vindt decentraal plaats via een online systeem. Het opmaken van de reisbescheiden, het factureren en het incasseren geschiedt centraal in batches. De arbeid is geflexibiliseerd via uitzendbureaus. Doorlooptijd, kwaliteit en flexibiliteit worden zorgvuldig bewaakt. Tot slot zijn de medewerkers gekoppeld aan specifieke doelgroepen.
Resultaat
Dankzij goed onderbouwde ontwerpkeuzes, een heldere visie op de procesbesturing en de logische inrichting van de uitvoeringsprocessen is de touroperator helemaal klaar voor de toekomst.

Figuur 4: PMC’s touroperator
Vier symptomen van een gebrekkige procesarchitectuur
Nu we het nut van een procesarchitectuur kort hebben aangestipt, dringen zich direct nieuwe vragen op. Wat gebeurt er als een organisatie géén goede procesarchitectuur heeft? Hoe gebruiken we het procesarchitectuurontwerp om tot een betere inrichting en werking van de organisatie te komen? Wat gaat er eigenlijk mis als de procesarchitectuur in een organisatie niet op orde is? Hoe te handelen als er geen helder beeld is van de manier waarop het werk in de procesketens is verdeeld over processen en men ook niet weet hoe het proceseigenaarschap in de organisatie is belegd?
Herken de early warnings
In onderstaand kader onderscheiden we vier symptomen die kunnen duiden op een gebrekkige procesarchitectuur. Het zijn de typische early warnings die iedere organisatie serieus dient te nemen.
- Er ontstaat een grote behoefte aan ‘horizontale’ – of procescoördinatie. Doordat de organisatie van het werk niet aansluit bij de procesketens waarmee diensten worden voortgebracht, is extra afstemming nodig om de levering van producten en diensten goed te laten verlopen. Gebeurt dit niet, dan zullen er lange doorlooptijden, kwaliteitsproblemen en ondoelmatigheden ontstaan. Dit was bijvoorbeeld het geval bij een wereldwijd opererende producent van eiersorteerinstallaties. Afzonderlijke afdelingen brachten afzonderlijke elementen voort, die daarna werden geassembleerd tot een eindproduct dat vervolgens werd verscheept en geïnstalleerd. Gebrek aan onderlinge afstemming leidde tot lange doorlooptijden, niet altijd passende productspecificaties en redelijk veel nazorg op de plaats van installatie. De gerealiseerde marge op het project liet sterk te wensen over.
- Het introduceren van nieuwe producten of diensten levert veel verrassingen op. Omdat vooraf de manier waarop producten en diensten door de organisatie zullen worden voortgebracht niet helder in kaart is gebracht, leidt de introductie van een nieuw product tot allerlei onoverzienbare aanpassingen in de organisatie, coördinatieproblemen, enzovoorts. De afdeling Informatievoorziening kan moeilijk overzicht krijgen over de requirements. Dit was bijvoorbeeld het geval bij een verzekeraar waar de afdeling Marketing vraaggestuurd opereerde en levensverzekeringsvarianten introduceerde zonder afstemming met de afdeling Verkoop en de Backoffice die verantwoordelijk waren voor de administratieve verwerking van de producten. De negatieve effecten werden al snel zichtbaar. Er was sprake van broddelwerk dat zich openbaarde in de talloze systeemaanpassingen waarmee de IT-afdeling werd geconfronteerd. Er waren veel handmatige correcties noodzakelijk en het overzicht en daarmee het inzicht in klantenportefeuilles ging steeds meer verloren.
- De complexiteit van een gebrekkige procesarchitectuur moet vaak worden opgevangen in de informatievoorziening. Doordat de procesarchitectuur niet bewust is ontworpen, zullen de eisen aan de informatievoorziening eerder vanuit details worden bedacht. Het strategisch alignement van de organisatie is versnipperd. Dit was bijvoorbeeld het geval bij een telecombedrijf dat op basis van ruimtelijke ontwikkelingen bijpassende voorzieningen in de infrastructuur moest leveren in zowel capaciteit als tijd. Het niet doordenken van enerzijds de verbijzondering van procesdelen naar afdelingen en anderzijds de gebrekkige coördinatie, leidde tot redundantie in informatievastlegging en overdracht. Met als gevolg: veel fouten en onnauwkeurigheden achteraf en een arbeidsintensief en kostbaar herstelproces.
- Het inzicht in de bijdrage die processen leveren aan de strategierealisatie is lastig in kaart te brengen. Hetzelfde geldt voor de impact van strategieveranderingen op de procesvoering. Met name de werking van de organisatie is onvoldoende in beeld. Verschillende disciplines van de bedrijfsvoering werken daarom vanuit hun eigen koker. Het realiseren van de strategie zal eerder met versnipperde acties plaatsvinden, dan vanuit een samenhangend beeld van de inrichting. Neem het voorbeeld van een groot regionaal ziekenhuis waar de stafafdelingen P&O, Inkoop en Financiën ieder hun eigen prioriteiten stelden. In een onderlinge machtsstrijd probeerden ze vervolgens hun eigen belangen door te drukken, zonder met elkaar in dialoog te gaan. Een zorgvuldige afstemming op basis van gerechtvaardigde functionele belangen en belangentegenstellingen bleef hierdoor achterwege.
Wat zijn de 3 belangrijkste kerncompetenties van een procesarchitect?
Figuur 5: Competenties zichtbaar in waarneembaar gedrag
Bij het procesdenken komen drie belangrijke competenties om de hoek kijken die het succes van een procesarchitectuur meebepalen: systeemkijken, conceptualiseren en visualiseren. Een competentie is een bekwaamheid die herkenbaar is in waarneembaar gedrag dat zich gedurende langere tijd, regelmatig en onder verschillende omstandigheden herhaalt. Een competentie wordt bepaald door de kennis, houding en vaardigheden waaruit het waarneembare gedrag ontstaat. Figuur 5 geeft dit schematisch weer.
Een competentie is daarmee karakteristiek gedrag van een persoon, waarbij het erom gaat of gedrag leidt tot effectief of zelfs excellent presteren in het werk of in een andere situatie. Het vak van bedrijfs- of procesarchitect kent dan ook specifieke kerncompetenties waarmee hij of zij zich onderscheidt van een willekeurige andere professional. Dit maakt het zinvol om de architect in te schakelen. Competenties gaan over de kritische factoren in een rol en zijn een beschrijving van observeerbaar gedrag. Daarbij proberen we zoveel mogelijk om vakjargon te vermijden, maar een competentie wordt wel in bedrijfstaal verwoord.
Het bewust kijken naar competenties is een middel voor doelgerichte ontwikkeling van professionals, zowel voor de organisatie als voor de professional zelf. Een competentie komt niet zomaar uit de lucht vallen. Kennis en vaardigheden kunnen voor een groot deel worden verworven door studie en oefening. Iets wat ons echt onderscheidt van iemand anders is vaak het resultaat van maanden, soms zelfs jarenlange toewijding en inspanning, die hun weerslag hebben gekregen in onze persoonlijkheid. In persoonlijkheidskenmerken kunnen we inzicht krijgen door zelfreflectie en zelfonderzoek. Dat inzicht kan dan weer de basis zijn voor zelfmanagement en zelfsturing. Zo kunnen we gericht werken aan de ontwikkeling van onze competenties. De drie kerncompetenties staan in figuur 6 en beschrijven we hieronder uitgebreid:

Figuur 6: De drie kerncompetenties van een procesarchitect
1. Systeemkijken
Bij het analyseren en ontwerpen van organisaties en de processen daarbinnen biedt de systeemtheorie een krachtig instrumentarium om gestructureerd en doelgericht te werken. We zien daarbij de organisatie (of het te ontwerpen deel daarvan) als een ‘systeem’. Dat betekent dat we (het relevante deel van) de organisatie afbakenen ten opzichte van de omgeving. Sommige elementen (mensen, informatiesystemen, werkplekken, werkwijzen, enzovoorts) zijn onderdeel van het systeem en andere zijn dat niet. We beschouwen dit systeem als ‘open’, omdat de wisselwerking met de omgeving een belangrijk onderdeel uitmaakt van hetgeen we willen zien.
Bij het analyseren en ontwerpen van een systeem kunnen we dit opdelen in de subsystemen en ook vanuit verschillende aspecten hiernaar kijken (aspectsystemen). Dat biedt belangrijke voordelen bij het ontwerpen, omdat we op verschillende detailniveaus kunnen kijken en vanuit verschillende gezichtspunten (aspecten) zonder het geheel uit het oog te verliezen. Dat maakt een holistische benadering mogelijk. Een belangrijke vaardigheid bij het ontwerpen van procesarchitecturen is het zogenoemde ‘systeemkijken’ dat we vanuit de systeembenadering hanteren (zie paragraaf 7).
Tegelijk moeten we ons ervan bewust zijn dat de systeembenadering ook beperkingen kent en we niet alles op deze manier inzichtelijk kunnen maken. In het boek ‘Zijn zij gek of ben ik het’ beschrijven Wim van Dinten en Imelda Schouten de beperkingen van een systeemgedreven manier van inrichten en besturen. Als we ons hiervan bewust zijn, kunnen we bij het ontwerpen rekeninghouden met de grenzen waarbinnen systeemoriëntatie op een zinvolle manier bruikbaar is.
Systeemkijken of systeemdenken is een vaardigheid die voor een procesarchitect heel belangrijk is. Als je vaardig bent in systeemkijken zul je als een tweede natuur proberen je een indruk te vormen van het geheel, terwijl je tegelijkertijd oog houdt voor de onderdelen en de relaties daartussen. Zo bouw je voor de onderdelen en de relaties tussen de onderdelen een beeld op dat je voortdurend ook plaatst in een groter geheel. Op deze wijze ontstaat een samenhangend, organisch geheel waarin de onderdelen elkaar aanvullen en versterken. De Oostenrijks/Amerikaanse architect Christopher Alexander noemt dit de ‘kwaliteit zonder naam’, waarvan iedereen aanvoelt of die wel of niet aanwezig is in een ‘systeem’, bijvoorbeeld een bouwwerk of een procesarchitectuur.
Systeemkijken kun je leren waardoor het als je tweede natuur voelt
Kenmerkend voor deze vaardigheid is het vermogen om op meerdere detailniveaus en vanuit meerdere gezichtspunten te kijken, zonder het geheel uit het oog te verliezen. Dat betekent dat een procesarchitect naar een organisatie kan kijken en daarin op meerdere detailniveaus de processen en de organisatie van het werk kan bekijken. Door verschillende brillen op te zetten, kan een procesarchitect de aspecten van de inrichting in beschouwing nemen, bijvoorbeeld de logistiek, de financiën, de medewerkers, enzovoorts.
Zoals elke vaardigheid kun je ook systeemkijken oefenen en ontwikkelen. Natuurlijk beschikt niet iedereen over eenzelfde aangeboren aanleg. Aanleg helpt wel een vaardigheid te vervolmaken. Dat neemt niet weg dat elke procesarchitect zich ook deze vaardigheid zo goed mogelijk eigen zal moeten maken.
Je kunt jezelf trainen door een voorwerp (of een aandachtsgebied) te nemen, daarop je aandacht te vestigen, je een beeld te vormen van dat gehele voorwerp en tegelijkertijd de details, de samenhang en de relaties tussen de onderdelen in je op te nemen. Daarbij wissel je tevens bewust het gezichtspunt van waaruit je kijkt.
Door systeemkijken kunnen we onder meer:
- een complexe omgeving opdelen in ‘subsystemen’ (processen) op meerdere niveaus;
- op verschillende detailniveaus analyseren en ontwerpen, zonder het overzicht te verliezen;
- vanuit de processen een relatie leggen naar meerdere aspecten, zoals medewerkers, financiën, informatievoorziening, enzovoorts;
- een heldere definitie geven van de relaties met de omgeving, aan de hand van input en output, zoals klantvragen, producten en diensten, nieuwe medewerkers, et cetera;
- de werking van een ‘systeem’ (organisatie) op meerdere momenten in de tijd beschouwen;
- vanuit het onderscheid tussen functie en constructie van het systeem gestructureerd ontwerpen en meerdere varianten van de inrichting vergelijken.
2. Conceptualiseren

Conceptualiseren is het verbinden van losse, nog niet samenhangende elementen tot een samenhangend geheel. ‘Losse elementen’ kan zowel betrekking hebben op materie als op geest. We richten ons hier op het conceptualiseren van elementen van een denkproces. In het kader van procesdenken verbinden we vanuit theorie en praktijk opgebouwde kennis en inzichten van een organisatie (strategie-elementen, IT-ontwikkelingen, aspecten van de arbeidsorganisatie, orderstroomkenmerken et cetera) tot een samenhangend geheel. Een goede conceptualisatie (van bijvoorbeeld een visie op de bedrijfsinrichting) maakt ideeën en boodschappen beter overdraagbaar! Het haalt naar boven wat bindt, het gaat na waar gemeenschappelijke raakvlakken liggen en kan helpen de nadere analyse diepte (gelaagdheid) en structuur te geven. Conceptualiseren gaat aan visualiseren vooraf. Ook conceptualiseren kun je leren (zie bijvoorbeeld het boek van Hans Vermaak, ‘Conceptualiseren kun je leren’).
3. Visualiseren
Visualiseren is jezelf een voorstelling maken van een gewenste werkelijkheid. Door je denkkracht te richten op die gewenste werkelijkheid zal die zich gaan manifesteren. Er zijn meerdere testen gedaan waaruit de kracht en de effecten van visualiseren blijken. Als het beeld er is en gedragen wordt door de hierbij betrokken sleutelpersonen, dan hoeft de werkelijkheid slechts nog in dat beeld te ‘groeien’. Met name sporters hanteren visualiseren als een techniek om zich voor te bereiden op hun prestaties. Synoniemen voor visualiseren zijn onder andere ‘inbeelden’ en het ouderwets klinkende ‘veraanschouwelijken’. In deze woorden schuilt in ieder geval de kracht van het denken.
De Chinese filosoof Confucius zei het 2.500 jaar geleden al: ‘Diegene die denkt dat hij iets kan en diegene die denkt dat hij iets niet kan, hebben meestal allebei gelijk. Visualiseren is een middel om in een organisatie afstemming te bereiken over een gewenste werkelijkheid. Je vertaalt met de bij de te bereiken werkelijkheid betrokken personen de ontstane gedachten naar een informatieve illustratie die de visie op de bedrijfsinrichting weerspiegelt (zie het praktijkvoorbeeld van de touroperator in paragraaf 4). Net als systeemkijken is visualiseren een competentie die je door oefening kunt ontwikkelen. We hebben drie belangrijke zintuigen: zien, horen en voelen. Maar ieder mens heeft een voorkeurszintuig waar hij of zij het beste in is. Ook hier geldt: je kunt beter worden in visualiseren door het te oefenen!
Het grote gevaar van de systeembenadering
We hebben er bewust voor gekozen om een systeembenadering te hanteren voor het werken aan procesarchitecturen. Dat past goed bij het denken in structuren en biedt de mogelijkheid om veel aspecten met elkaar te verenigen. We moeten ons er echter van bewust zijn dat het ook een beperking oplevert.

In hun eerdergenoemde boek geven Van Dinten en Schouten treffend weer hoe het mis gaat in veel organisaties. Daarbij maken zij onderscheid tussen ‘systeemgedreven organiseren’ (rationeel, zelfreferentieel) en ‘contextgedreven organiseren’ (open, sociaal). Denk aan problemen in ‘klantrelaties’ zoals die zich voordoen in onder meer de zorgsector (“dat kan niet, u wordt om 20:05 uur gewassen!”). Maar ook aan de vervreemding die veel vakmensen hebben ten opzichte van hun organisatie (zie ook het praktijkvoorbeeld 2 ‘De intensieve menshouderij’). Deze problemen worden veroorzaakt door de dominantie van ‘systeemgedreven organiseren’. Managers gaan er hierbij vanuit dat ze alles van tevoren kunnen bedenken en dat een organisatie gewoon moet zorgen dat producten en diensten zo goed mogelijk worden geleverd. Een dienst die niet is bedacht, kan dan ook niet worden geleverd. Klanten vinden dat al snel vreemd. Het risico dat de aansluiting met klanten en de verdere sociale context verloren gaat, is groot. Met onze keuze voor de systeembenadering lopen we het risico dat we dit versterken en het mag duidelijk zijn dat we dat niet willen. Vandaar deze waarschuwing.
Een dienst die niet is bedacht, kan ook niet worden geleverd
Bij het inrichten van het proces kan de manager dan zorgen voor open en sociaal georiënteerde medewerkers in dit proces. Verder kunnen we zorgen dat niet kwantitatieve prestaties de focus krijgen in de besturing van dit soort processen, maar de mate waarin de aansluiting met klanten wordt behouden. Zo kunnen we met procesarchitectuur helpen om organisaties juist beter te maken.
Wanneer managers en procesarchitecten zich bewust zijn van deze schijnbare tegenstelling van kijken naar ‘systemen’ en een passende inrichting van de organisatie, voorkomen we dat we doorslaan naar ‘systeemgedreven organiseren’.
Procesbenadering en procesarchitectuur
Naast de systeembenadering hanteren we ook een procesbenadering. Dat betekent dat we naar de stroom of ‘flow of work’ door de organisatie kijken en hoe we deze kunnen inrichten. Daarbij betrekken we alle relevante aspecten in de organisatie in de beschouwing. Het ontwerp moet leiden tot een inrichting van de organisatie die het optimaal mogelijk maakt de strategie te realiseren (zie figuur 7).
Figuur 7: Procesarchitectuur en procesontwerp gepositioneerd in het PAM
Vijf bouwstenen voor een PAM
Er zijn in de praktijk vijf praktische kenmerken waaraan we een goed ontwerp voor procesarchitectuur, oftewel een Proces Architectuur Model (PAM), kunnen herkennen.
- Een PAM beschrijft de (processen)structuur van een bedrijf of organisatie. Dat betekent dat het ontwerp aangeeft welke processen er zijn, welke functie de processen hebben en hoe de processen samen procesketens vormen en anderszins samenhangen.
- Het getuigt van een visie op de procesinrichting. Deze visie geeft richting aan het ontwerp van de architectuur en zorgt dat de inrichting van het (deel van het) bedrijf of organisatie op een goede manier kan worden gerealiseerd.
- Een PAM is een instrument om de kwaliteit te sturen. Door bij de realisatie van de inrichting van de organisatie en processen de eisen en afspraken uit de architectuur te volgen, kan de organisatie een optimale kwaliteit realiseren. Dit dient ook als tegenwicht voor het sturen op tijd en geld.
- Een Proces Architectuur Model is een resultaat van onderhandeling tussen enerzijds de verschillende belanghebbende personen en partijen en anderzijds tussen de verschillende aspecten in de organisatie (medewerkers, marketing, financiën, productie, enzovoorts). Het maken van een architectuurontwerp betekent dat een oplossing wordt geboden voor tegenstrijdige belangen vanuit deze verschillende invalshoeken en belanghebbenden
- Een PAM vormt een scharnier tussen denken en doen. Een volledig ontwerp van de procesarchitectuur moet het mogelijk maken om tot realisatie en dus inrichting van de processen over te gaan. Hierbij levert het procesontwerp als tussenschakel de details op om ieder afzonderlijk proces te kunnen inrichten.
Praktijkvoorbeeld 2: verlies de menselijke maat niet uit het oog
In het boek ‘De intensieve menshouderij’ betogen Jaap Peters en Judith Pouw dat “mensen niet ziek worden van werken, wel van de manieren waarop het werk is georganiseerd”. Een interessante stelling die zeer relevant is bij het ontwerpen van de procesarchitectuur! De auteurs verhalen uitgebreid over de gevolgen van de intensieve manieren van organiseren waarbij productienormen en kengetallen de boventoon voeren. Daarbij trekken zij de parallel met de intensieve landbouw (en veehouderij) waarbij organisaties vergeleken worden met legbatterijen en intensieve varkenshouderijen. Daarin zijn mensen verworden tot ‘productie-beesten’ die steeds hogere aantallen moeten halen, waarbij organisaties de menselijke maat uit het oog verliezen. Volgens de auteurs is in de landbouw door ziekten zoals varkenspest, BSE en vogelgriep en door het probleem van de ‘dioxinekip’ duidelijk geworden dat het zo niet langer kan. Het recente Fipronil-schandaal bevestigt nog eens hun gelijk. Maar in organisaties dringt dit besef nog nauwelijks door. Een ‘intensieve menshouderij’ ontstaat met name wanneer de keuzeruimte van medewerkers sterk wordt beperkt, de productienorm (te) hoog wordt opgeschroefd en maximalisatie van winst de enige doelstelling is. De grootscheepse fraudezaak bij de Amerikaanse Wells Fargo, waar bankmedewerkers zonder medeweten van klanten neprekeningen en creditcards openden, om zo bonussen op te strijken, spreekt in dit verband boekdelen.
Samenvatting
Procesarchitectuur gaat samenvattend over het grotere geheel en de samenhang daarin. Op hoofdlijnen denken in termen van systemen maakt het mogelijk om verschillende processen te onderscheiden en om na te denken aan welke eisen ieder proces moet voldoen. Sommige processen kunnen wellicht juist systeemgedreven worden ingericht (interne productieprocessen, gericht op doelmatigheid). Andere processen, in ieder geval op de grensvlakken van de organisatie, moeten juist de ruimte bieden aan medewerkers om contextgedreven te werken en ’te doen wat nodig is’. Bij verder ontwerp en inrichting kun je daar dan rekening mee houden. Bijvoorbeeld door bij de realisatie van het proces niet te veel details uit te werken en vooral uit te gaan van medewerkers en klanten.
Wat zijn nu de consequentie hiervan voor de procesarchitectuur van organisaties? Bij het ontwerpen van de procesarchitectuur kiezen we hoe we de mensen in de organisatie en het werk met elkaar verbinden. Een goede procesarchitectuur bepaalt niet de doelstellingen van de organisatie, maar kan wel helpen om het werk zodanig te organiseren dat het voor medewerkers een passende werkomgeving oplevert met voldoende ruimte om ‘goed werk’ te leveren. De aandacht voor sociale samenhang (onder andere door het creëren van aansluitende groepen) en ruimte voor minder rationele elementen kunnen we prima in het denken over de procesinrichting inpassen. We moeten ons dan wel bewust zijn van de grenzen van het ontwerpen en ook ruimte creëren voor het ontdekken….
Zes tips
- Zorg voor een gemeenschappelijke taal en visie op procesarchitectuur zodat je spraakverwarring en definitiediscussies voorkomt
- Een goed ontwerp is een belangrijke voorwaarde voor een goede procesarchitectuur
- Beschouw het ontwerp als een stuurinstrument bij het bepalen en realiseren van veranderingen
- Een ontwerp moet passen bij de situatie en aanpak van een organisatie
- Hanteer een integrale benadering van het kijken naar de inrichting van processen en organisatie
- Maak een combinatie van de systeembenadering (holistische kijk) en de procesbenadering (de stroom of ‘flow of work’ door de organisatie
Conclusies
- De kwaliteit van de procesarchitectuur bepaalt in hoge mate de prestaties van een organisatie. Het bevordert niet alleen de prestaties van een organisatie, maar het voorkomt ook lange doorlooptijden, kwaliteitsproblemen en gebrek aan doelmatigheid, doordat de organisatie van het werk voortaan aansluit bij de procesketens.
- Verrassingen bij de introductie van nieuwe producten of diensten komen nog slechts incidenteel voor, omdat de procesarchitectuur voortaan helder is. Een heldere procesarchitectuur voorkomt dat informatievoorziening alleen vanuit details geschiedt in plaats van uit een overzicht over de procesketens. Versnipperde acties op basis van verkokering maken plaats voor een samenhangend holistisch beeld van de organisatie.
- Een integrale benadering van de procesarchitectuur is een must. Een te eenzijdige blik op de inrichting van processen en organisatie, kan immers leiden tot excessen zoals beschreven in de intensieve menshouderij…
Hiermee hebben we de belangrijkste uitdagingen besproken die we bij veel organisaties tegenkomen rondom het inrichten van processen. Het ontwerpen en inrichten van processen is uitgebreid beschreven in het boek ‘Grip op processen in organisaties‘.
NB: Er bestaan ook andere zienswijzen op procesarchitectuur. TOGAF (The Open Group Architecture Framework) definieert “Business Process Architecture” als een synoniem van ‘Business Architecture’. Stichting SqEME hanteert niet het begrip ‘procesarchitectuur’, maar brengt wel procesmanagement en architectuur met elkaar in verband. In het ‘Praktijkboek voor procesarchitecten’ beschrijven Stef Joosten c.s. de procesarchitectuur als een werkterrein.
Reviews over De whitepaper ‘Visie op processen’
lino Sherida | Polytechnisch College Suriname: Ik ben jullie erkentelijk dankbaar voor het willen delen van de white paper met mij. Nuttige informatie voor het implementeren en monitoren van processen in organisaties. Ik ben nu veel verder met mijn afstudeer thesis. Intussen heb ik de info gedeeld met medestudenten.Niels Eggens | : De whitepaper was erg interessant en heeft mij een aantal nieuwe invalshoeken gegeven voor mijn afstudeeronderzoek (met name op het gebied van systeemkijken). Tevens heeft de whitepaper mij ook vertrouwen gegeven dat ik op de goede weg ben met mijn afstudeeronderzoek en het juist kan afronden!

